Gamma

Error codes

  • Quick Maintenance by error code

  • EH 00/ EH 0A / EC 51

  • EL 01

  • EH 03 / EH 31/EH 32/ EC 07

  • EH 60/EH 61/EC 53/EC 52/EC 54

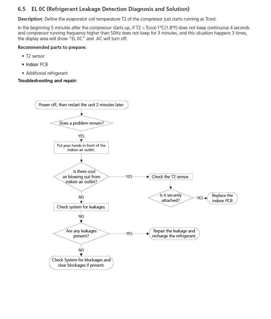
  • EL 0C

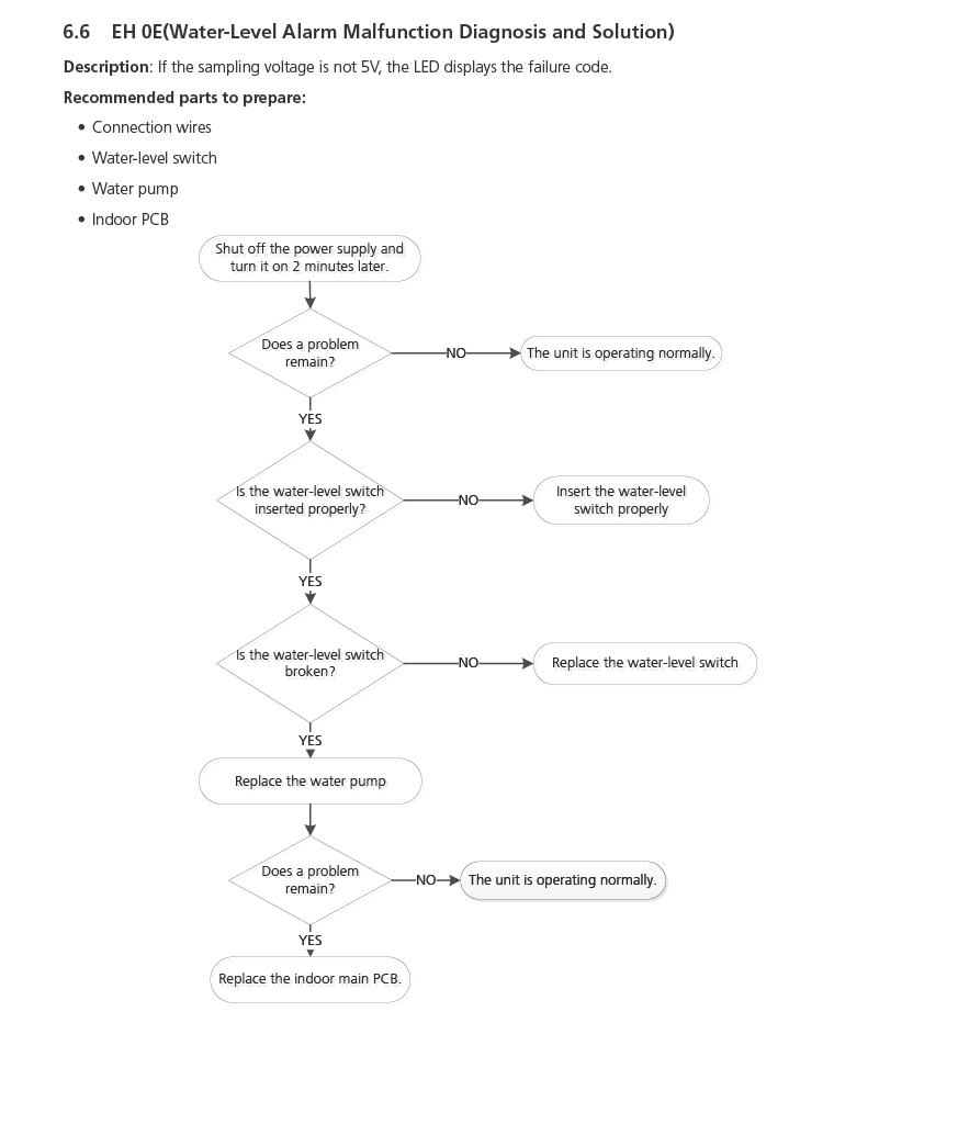
  • EH 0E

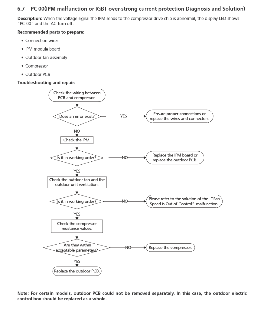
  • PC 00

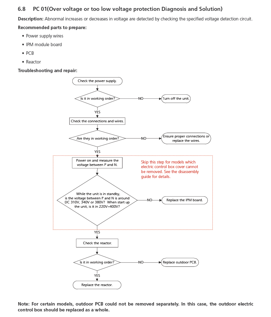
  • PC 01

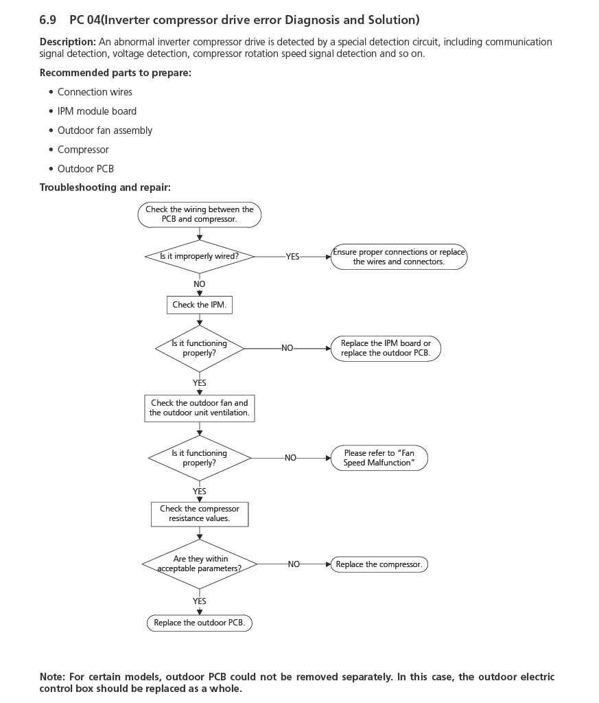
  • PC 04

  • PC 03

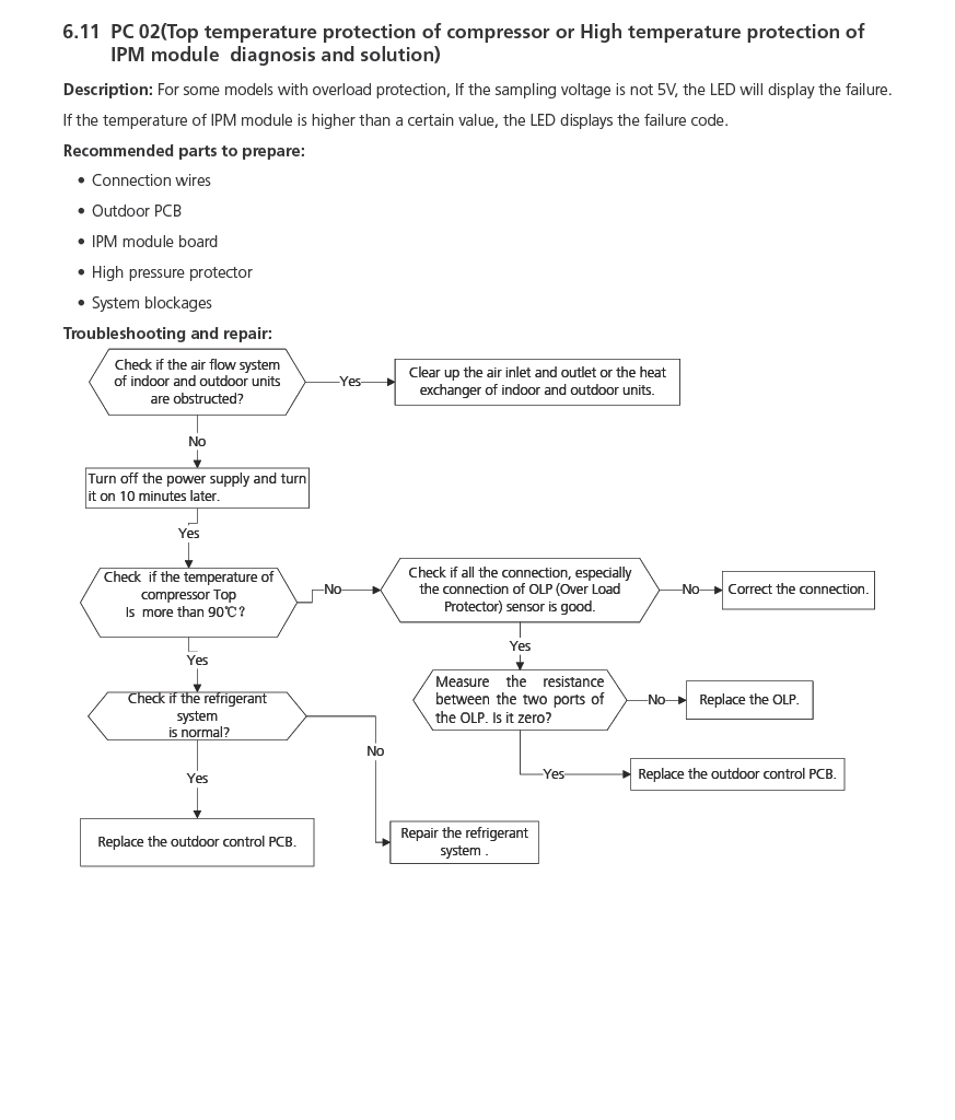
  • PC 02 / PC 0L

  • EC 0d

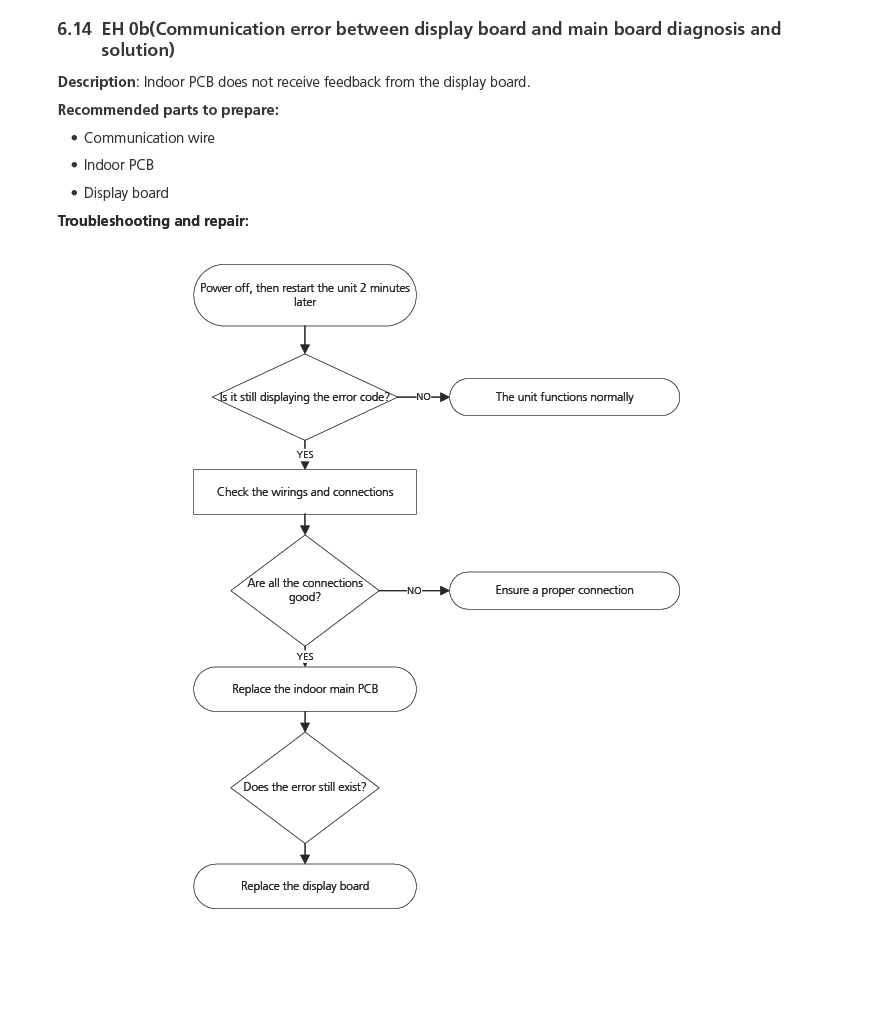
  • EH 0b

  • EH b3

  • EH bA EH 3A

  • FH 07

  • Check procedures