LCAC

Error codes

  • Diagnos

  • Quick Maintenance by error code

  • EH 00/ EH 0A / EC 51

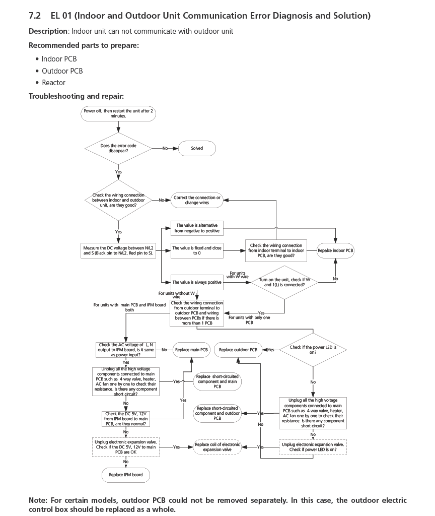
  • EL 01

  • EH 03 / EH 31/EH 32/ EC 07 / EC 71

  • EH 60/EH 61/EC 53/EC 52/EC 54/EC 55/EC 56/EC 50

  • EL 0C

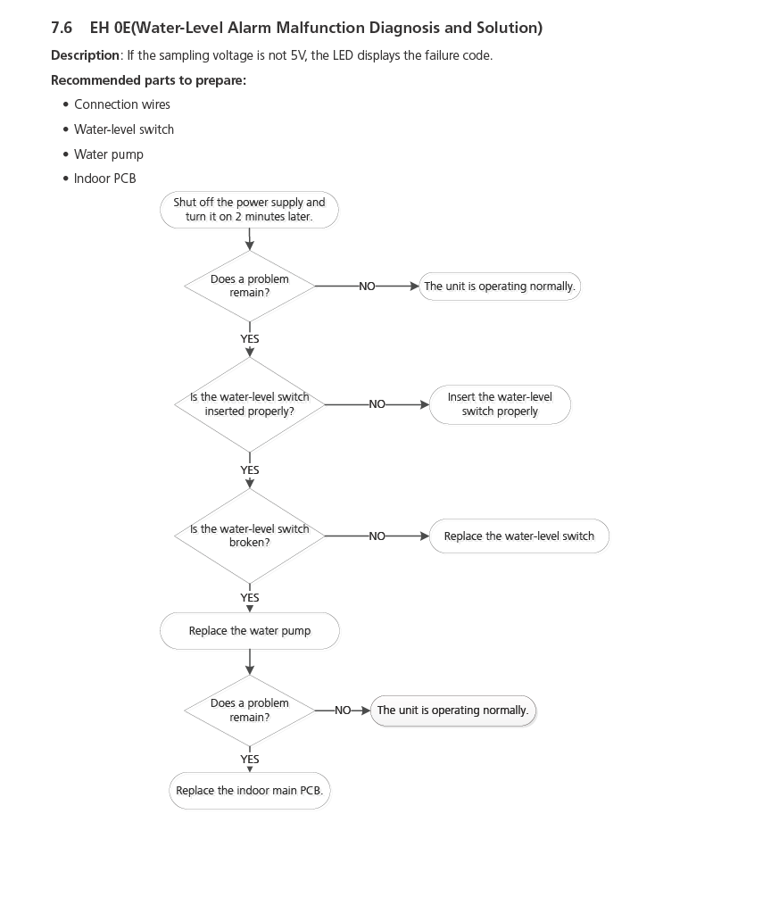
  • EH 0E

  • PC 00

  • PC 01

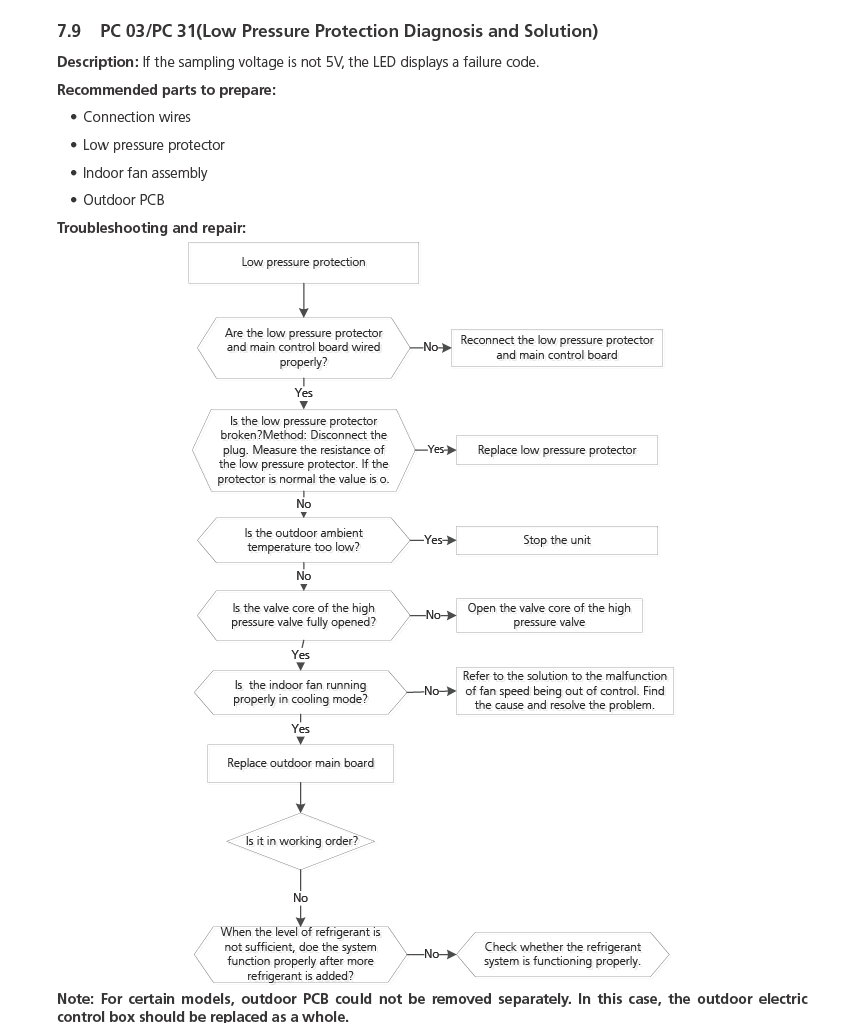
  • PC 03

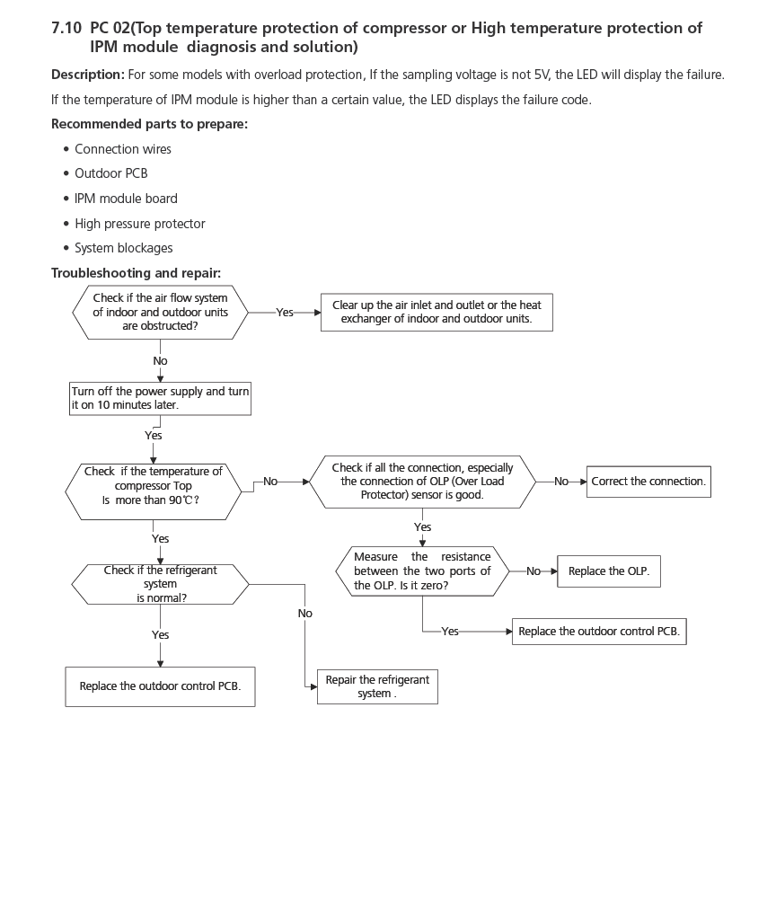
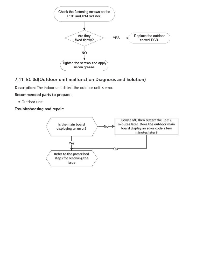
  • PC 02

  • EC 0d

  • PC 40

  • PC 08

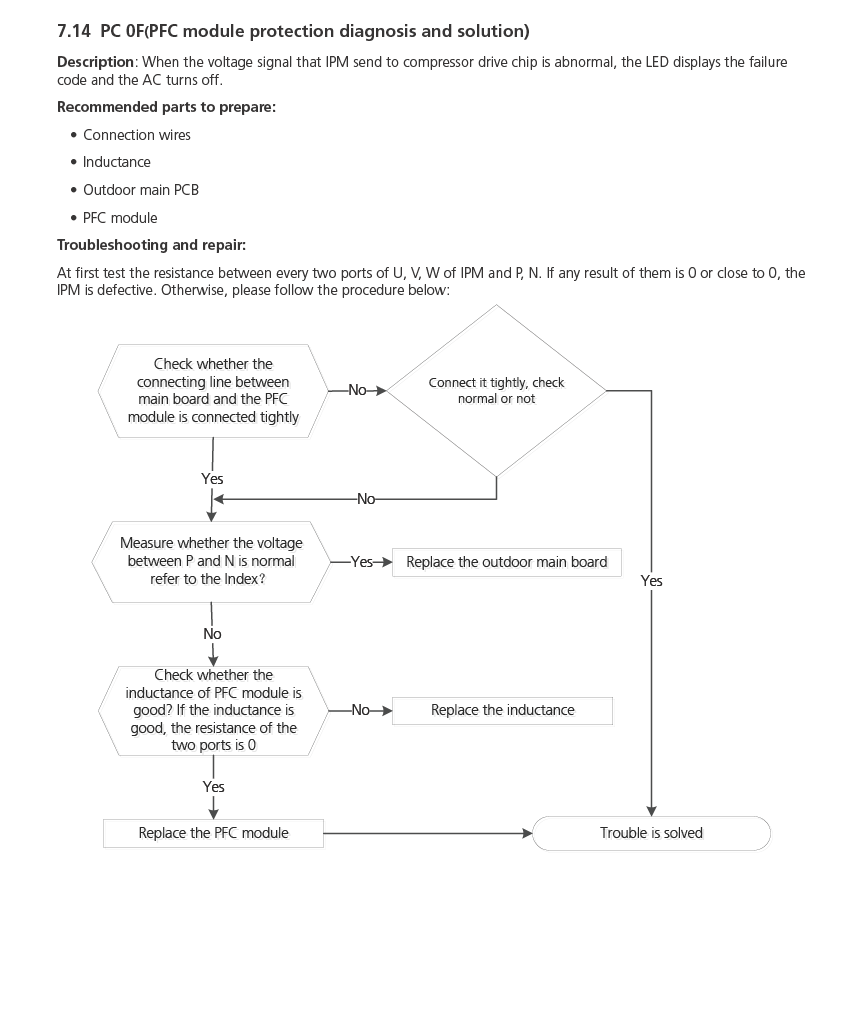
  • PC 0F

  • EC 72

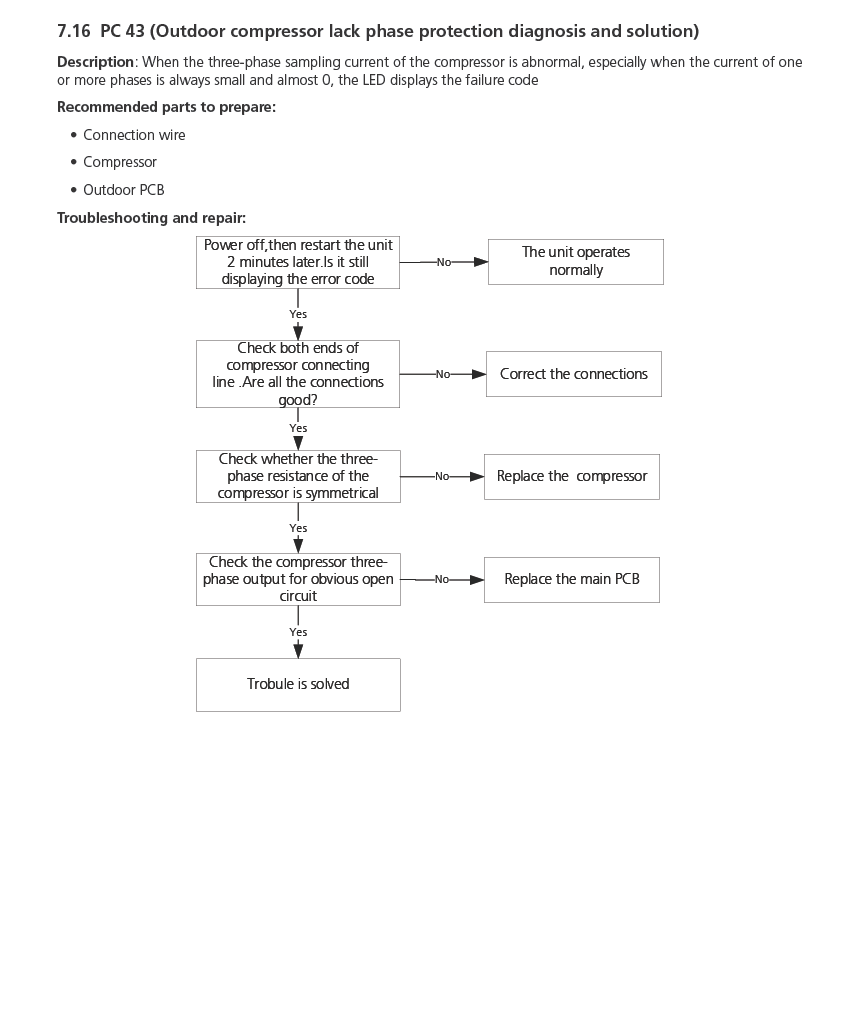
  • PC 43

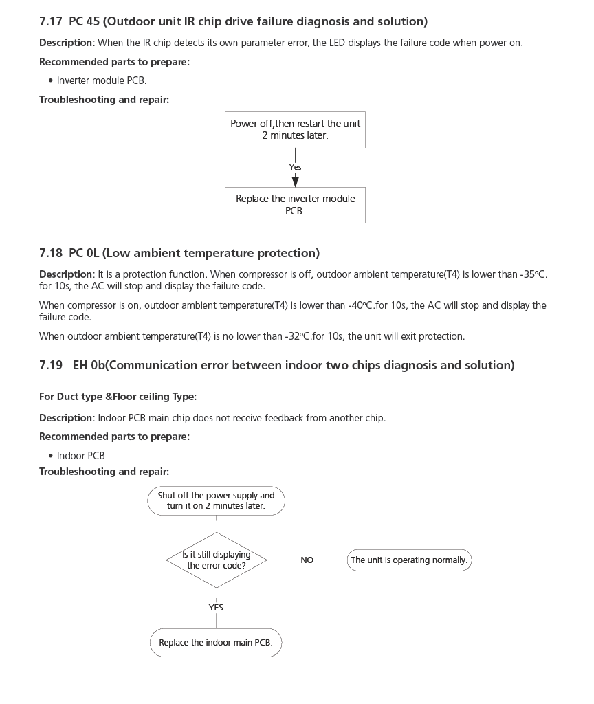
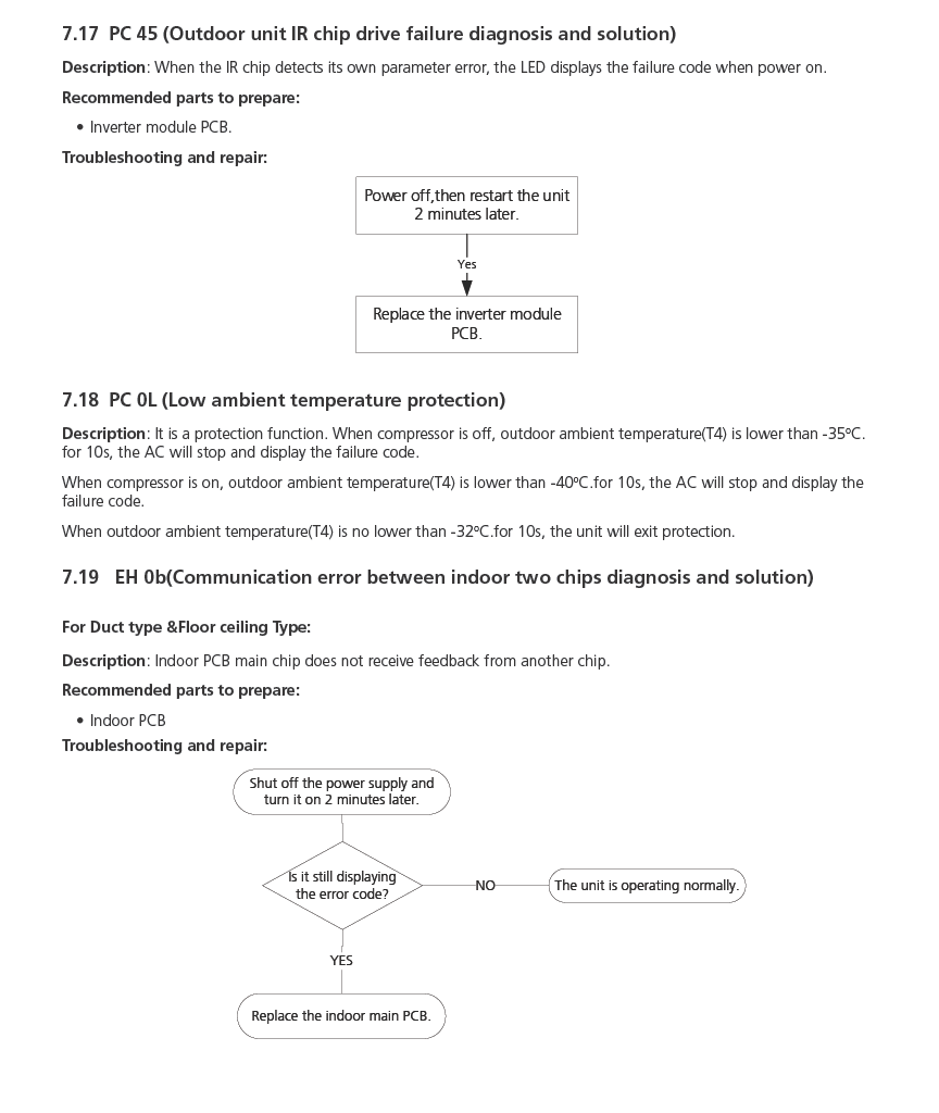
  • PC 45

  • PC 0L

  • EH 0b

  • PC 03

  • PC 0A

  • PC 06

  • EL 11

  • EH 12

  • EH b3

  • EH bA , EH 3A

  • EC 55

  • Check Procedures

  • Resistance values