Omega

Error codes

  • Quick Maintenance by error code

  • EH 00/EH 0A

  • EL 01

  • EH 02

  • EH 03

  • EH 60

  • EL 0C

  • EH 0b

  • PC 00

  • PC 01

  • PC 02

  • PC 04

  • PC 03

  • --

  • EH bE

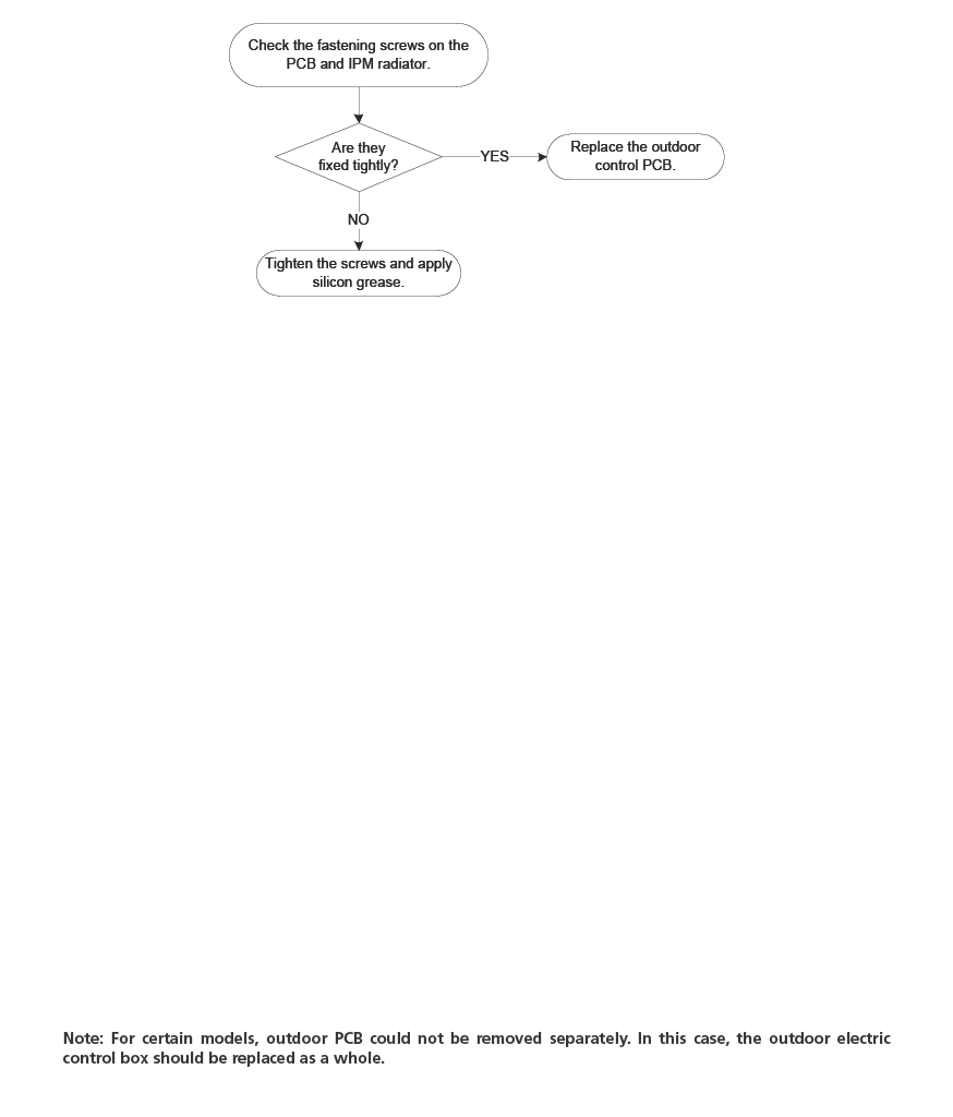
  • Check procedures

  • Resistance values